登录
首页
>
点播公开课
> 2019年秋季初中教参编写指导(王焱)
分享
讲得很棒,赶紧分享给小伙伴
观看地址
复制
手机学习
重新观看
2019年秋季初中教参编写指导(王焱)
主讲老师:
管理员
/
797
人在浏览
2019年秋季初中教参编写指导(王焱)
00:42:44
讲师简介
管理员
课程评分
暂无评分!
猜你想学
2019年秋季小学教参编写指导(毕英春)
管理员
1048人在浏览
免费
2019年秋季初中教参编写指导(王焱)
管理员
797人在浏览
免费
课程介绍
视频课时
课程评分
学员讨论
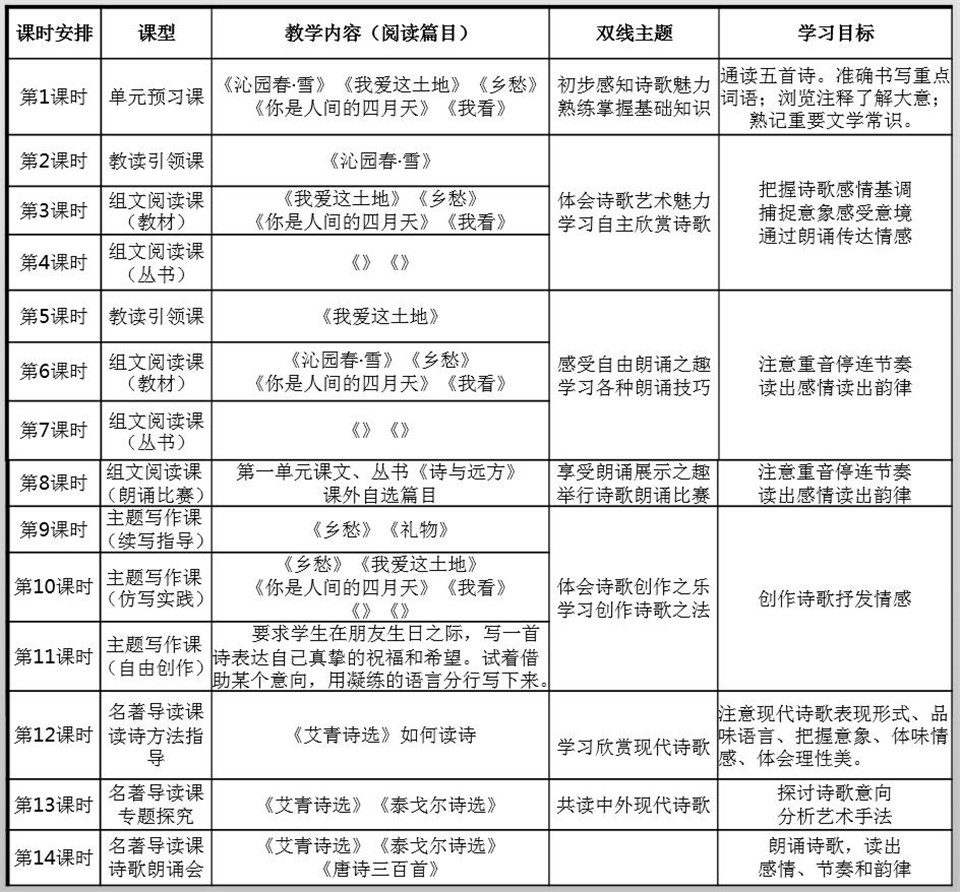
点此下载PPT
2019年秋季初中教参编写指导(王焱)
00:42:44
删除提醒
×
确认删除本条回复?
(删除后将无法恢复)
删除
取消
课程介绍
视频课时
课程评分
学员讨论
登录提醒
×
请先登录~
登录